Saturday February 2026

হটলাইন

সেবা এবং ধাপ

নং শিরোনাম সেবার ধাপ কার্যকলাপ
  
অঙ্গিভুত আনসারের নিরপত্তা মোতায়েম প্রসেস ম্যাপ দেখুন
মৌলিক প্রশিক্ষণের সেবার প্রসেস ম্যাপ দেখুন
প্রশিক্ষন ভিত্তিক প্রসেস ম্যাপ দেখুন
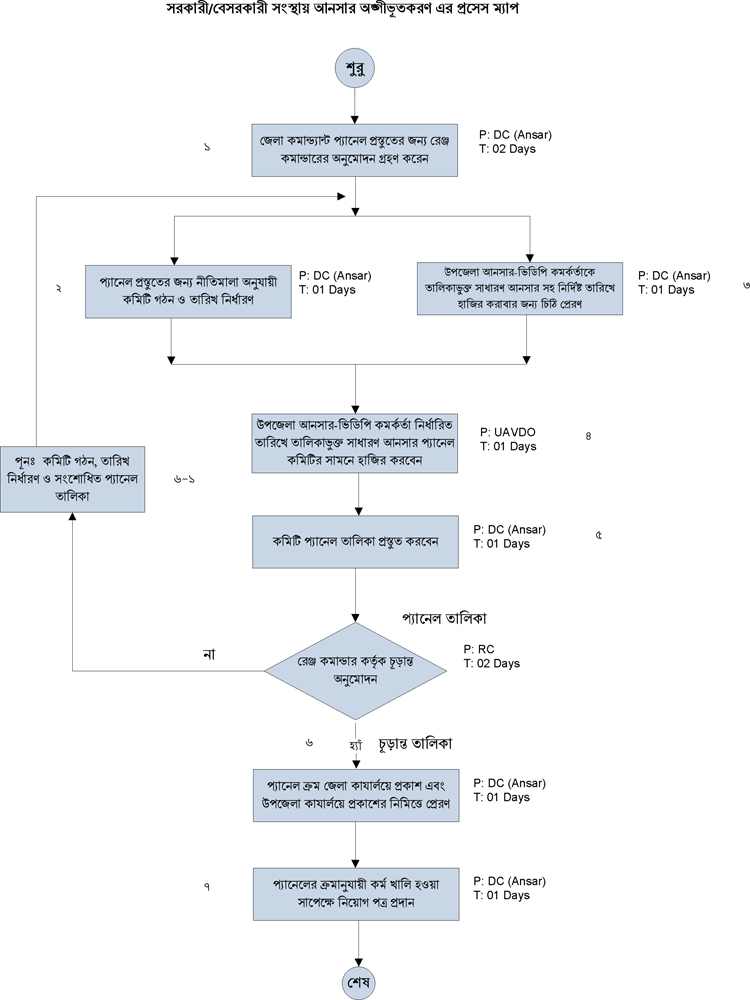
সরকারি বেসরকারি সংস্থায় অঙ্গিভূত প্রসেস ম্যাপ দেখুন
গ্রাম ভিত্তিক মৌলিক প্রশিক্ষন সেবার প্রসেস ম্যাপ দেখুন
জরুরী প্রয়োজনে নির্বাহী আদেশে আনসার অঙ্গিভুত করন দেখুন
আনসার ও ভিডিপি উন্নয়ন ক্ষুদ্র ঋণ প্রসেস ম্যাপ দেখুন
দেখছেন ১ থেকে ৭ পর্যন্ত, মোট ৭ এন্ট্রি

এক্সেসিবিলিটি

স্ক্রিন রিডার ডাউনলোড করুন